AC/DC隔離產品系列
當前位置:網站首頁> 產品中心 > LED照明驅動類 > 高壓LED照明驅動芯片 > AC/DC隔離產品系列 >SM7530高功率因數LED恒流驅動芯片
來源:深圳晶立弘泰 作者:深圳晶立弘泰 發布時間:2016-07-04 21:48:12
產品描述:SM7530 是一款單級、帶有源高功率因數校正的
高精度高效率的原邊反饋LED恒流驅動控制芯片。
采用我司的恒流控制技術,輸入無需電解電容。
適用于85Vac~265Vac 全范圍輸入電壓,
恒流精度可達到±5%,PF 值大于0.9。
SM7530 主要適用于高亮的LED 驅動器,
可實現高功率因素和恒定的輸出電流。
外圍器件少,方案成本低,具有輸出開、短路保護特性。
可通過EFT、雷擊浪涌等可靠性測試,亦可通過3C、UL、CE 等認證標準。
產品特點:寬電壓85Vac~265Vac 輸入
恒流精度±5%
支持無輸入電解電容方案支持PF 值大于0.9 的應用
恒流控制專利技術
電感電流臨界導通模式
內置自恢復的輸出開短路保護功能
封裝形式: SOT23-6
應用領域:T5、T8 日光燈
吸頂燈、平板燈等
DC/DC 或AC/DC 的LED 驅動器
LED 信號燈和裝飾燈
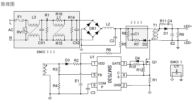
SM7530 90Vac~264Vac 36V/1A 認證LED照明驅動方案:

產品技術資料下載SM7530.PDF

