YX4056C 線性鋰離子電池充電芯片
來源:深圳晶立弘泰 作者:深圳晶立弘泰 發布時間:2016-07-16 15:52:24
產品描述:YX4056C是一款完整的單節鋰離子電池采用恒定電流/恒定電壓線性充電器。
其底部帶散熱的ESOP8封裝與較少的外部元件數目使得YX4056C成為便攜式應用的理想選擇。
YX4056C可以適合USB電源和適配器電源工作。
由于采用了內部PMOSFET架構,加上防倒充電路,
所以不需要外部檢測電阻和隔離二極管。
熱反饋可對充電電流進行調節,
以便在大功率操作或高環境溫度條件下對芯片溫度加以限制。
充電電壓固定于4.2V,而充電電流可通過一個電阻進行外部設置。
當充電電流在達到最終浮充電壓之后降至設定值1/10時,
YX4056C將自動終止充電循環。
當輸入電壓(交流適配器或USB電源)被拿掉時,
YX4056C自動進入一個低電流狀態,將電池漏電流降至2μA以下。
也可將YX4056C置于停機模式,從而將供電電流降至55μA。
YX4056C的其它特點包括充電電流監控器、欠壓閉鎖、
自動再充電和一個用于指示充電結束和輸入電壓接入的狀態引腳。
YX4056C內部集成有防電池反接保護電路,可防止應用中電池反造成的芯片損壞。
YX4056C采用綠色環保的ESOP8封裝以及最少3個外圍器件可有效減小電路PCB布板空間。
YX4056C可工作于-40°C to +85°C。
其底部帶散熱的ESOP8封裝與較少的外部元件數目使得YX4056C成為便攜式應用的理想選擇。
YX4056C可以適合USB電源和適配器電源工作。
由于采用了內部PMOSFET架構,加上防倒充電路,
所以不需要外部檢測電阻和隔離二極管。
熱反饋可對充電電流進行調節,
以便在大功率操作或高環境溫度條件下對芯片溫度加以限制。
充電電壓固定于4.2V,而充電電流可通過一個電阻進行外部設置。
當充電電流在達到最終浮充電壓之后降至設定值1/10時,
YX4056C將自動終止充電循環。
當輸入電壓(交流適配器或USB電源)被拿掉時,
YX4056C自動進入一個低電流狀態,將電池漏電流降至2μA以下。
也可將YX4056C置于停機模式,從而將供電電流降至55μA。
YX4056C的其它特點包括充電電流監控器、欠壓閉鎖、
自動再充電和一個用于指示充電結束和輸入電壓接入的狀態引腳。
YX4056C內部集成有防電池反接保護電路,可防止應用中電池反造成的芯片損壞。
YX4056C采用綠色環保的ESOP8封裝以及最少3個外圍器件可有效減小電路PCB布板空間。
YX4056C可工作于-40°C to +85°C。
產品指數:高達1A的可編程充電電流
無需MOSFET、檢測電阻或隔離二極管
恒定電流/恒定電壓操作,并具有可在無過熱危險的情況下實現充電速率最大化的熱調節功能
直接從USB端口給單節鋰離子電池充電
精度達到1%的4.2V預設充電終止電壓
用于電池電量檢測的充電電流監控器輸出
自動再充電
充電狀態輸出引腳
C/10充電終止
停機模式下的供電電流為55μA
2.9V涓流充電
軟啟動限制浪涌電流
ESOP8 綠色封裝
無需MOSFET、檢測電阻或隔離二極管
恒定電流/恒定電壓操作,并具有可在無過熱危險的情況下實現充電速率最大化的熱調節功能
直接從USB端口給單節鋰離子電池充電
精度達到1%的4.2V預設充電終止電壓
用于電池電量檢測的充電電流監控器輸出
自動再充電
充電狀態輸出引腳
C/10充電終止
停機模式下的供電電流為55μA
2.9V涓流充電
軟啟動限制浪涌電流
ESOP8 綠色封裝
應用領域:移動電話, PDAs, MP3 播放器
USB 3G 數據卡
電池充電電路
藍牙應用
其它手持設備
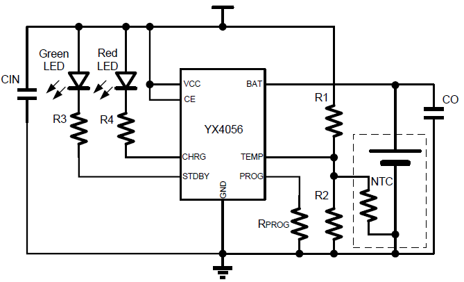
YX4056C 典型應用電路圖:

YX4056引腳信息

| 引腳 | 名稱 | 引腳功能描述 |
| 1 | TEMP | 電池溫度檢測輸入端 |
| 2 | PROG | 恒流充電電流設置和充電電流監測端 |
| 3 | GND | 地 |
| 4 | VCC | 電源輸入引腳 |
| 5 | BAT | 充電電流輸出引腳 |
| 6 | STDBY | 開漏輸出的充電完成指示端 |
| 7 | CHRG | 開漏輸出的充電狀態指示端 |
| 8 | CE | 芯片使能引腳,高電平有效 |


