副邊反饋
當前位置:網站首頁> 產品中心 > 電源管理類 > AC/DC電源管理芯片 > 副邊反饋 >ME8105D8G 電源PWM控制器AC/DC轉換器
來源:深圳晶立弘泰 作者:深圳晶立弘泰 發布時間:2016-07-08 18:29:08
產品描述:ME8105主要針對小功率12W 內適配器、充電器、
開板電源、家電類、輔助電源而設計的一款高性能控制芯片。
ME8105內部集成了一個脈寬調制控制器和一個700V 的高壓功率管。
ME8105的啟動電流很低,可以保證電源能輕松達到最嚴苛的能源法規要求。
ME8105的集成功能包括電流檢測的前沿消隱,內部斜率補償等。
另外,在誤動作時,有過功率保護(OPP),過壓保護(OVP) 和短路保護、
OTP能為芯片提供充分的保護。
總之,ME8105 擁有更好的特性和更低的電源成本.
產品指數:
內置高壓功率管,外圍元件少
低啟動和工作電流
VCC過壓限制
內置過熱保護
寬電壓連續輸出功率可達12W
空載功耗低于0.1W
無光耦等反饋可工作
鎖存脈寬調制,逐脈沖限流檢測
內建斜坡與反饋補償功能
關斷周期發射極偏壓輸出,提高了功率管的耐壓
應用領域:
電源適配器
便攜式設備充電電源
DVD/DVB電源
電池充電器
ATX待機電源
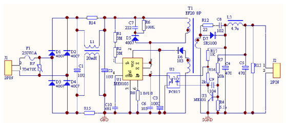
ME8105應用電路:

ME8105 12V/1A DEMO電源清單料標:

ME8105 12V/1A變壓器參數:

開板電源、家電類、輔助電源而設計的一款高性能控制芯片。
ME8105內部集成了一個脈寬調制控制器和一個700V 的高壓功率管。
ME8105的啟動電流很低,可以保證電源能輕松達到最嚴苛的能源法規要求。
ME8105的集成功能包括電流檢測的前沿消隱,內部斜率補償等。
另外,在誤動作時,有過功率保護(OPP),過壓保護(OVP) 和短路保護、
OTP能為芯片提供充分的保護。
總之,ME8105 擁有更好的特性和更低的電源成本.
產品指數:內置高壓功率管,外圍元件少
低啟動和工作電流
VCC過壓限制
內置過熱保護
寬電壓連續輸出功率可達12W
空載功耗低于0.1W
無光耦等反饋可工作
鎖存脈寬調制,逐脈沖限流檢測
內建斜坡與反饋補償功能
關斷周期發射極偏壓輸出,提高了功率管的耐壓
應用領域:電源適配器
便攜式設備充電電源
DVD/DVB電源
電池充電器
ATX待機電源
ME8105應用電路:

ME8105 12V/1A DEMO電源清單料標:

ME8105 12V/1A變壓器參數:




