副邊反饋
當前位置:網站首頁> 產品中心 > 電源管理類 > AC/DC電源管理芯片 > 副邊反饋 >ME8115D8G高性能電流模式PWM開關電源管理芯片
來源:深圳晶立弘泰 作者:深圳晶立弘泰 發布時間:2016-07-13 18:39:56
產品描述:高性能電流模式PWM控制器,專為高性價比AC/DC轉換器設計,
在85-265V的寬電壓范圍內提供高達12W(ME8115B是18W)的連續輸出功率,
峰值輸出功率更可達18W。
優化的高合理性電路設計結合高性價比的雙極制作工藝,
最大程度上節約了產品的整體成本。該電源控制器可工作于典型的反激電路拓撲中,
構成簡潔的AC/DC轉換器,IC內部啟動電路被設計成一種獨特的電流吸入方式,
可利用功率開關管的本身放大作用完成啟動(開關管Ic對Ib的放大),
這顯著地降低了啟動電阻的功率消耗,而在輸出功率較小時,
IC將自動降低工作頻率,從而實現了極低的待機功耗,VCC達到10V時,
芯片內部會啟動過壓保護,限制輸出電壓上升可防止光耦或反饋電路
損壞引起的輸出電壓過高,IC內部還提供了完善的防過載,防飽和功能,
可實時防范過載、變壓器飽和、輸出短路等異常狀況,提高了電源的可靠性。
IC內部還集成了帶有遲滯的溫度保護功能,在芯片過熱時關斷輸出。
電流限制可由外部器件Rs設定。
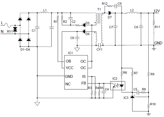
ME8115典型應用電路圖:
產品指數:
內置700V高壓功率開關管
內置高壓啟動電流源,快速啟動
內置能效處理控制,待機低于0.1W
內置過壓欠壓與短路保護功能
內置過載與過溫保護功能
精確溫度補償,精確逐周期電流控制
低啟動電流和低工作電流
自適應頻率回轉設計,EMI干擾小
高轉換效率,滿足能源之星2.0要求
寬壓輸出功率12W(ME8115B 是18W),峰值輸出功率15W(ME8115B 是20W)
高壓輸出功率15W(ME8115B 是20W),峰值輸出18W(ME8115B 是22W)
外圍元器件少,整機成本低
應用領域:
電源適配器
便攜式設備充電電源
DVD/DVB電源
電池充電器
ATX待機電源

在85-265V的寬電壓范圍內提供高達12W(ME8115B是18W)的連續輸出功率,
峰值輸出功率更可達18W。
優化的高合理性電路設計結合高性價比的雙極制作工藝,
最大程度上節約了產品的整體成本。該電源控制器可工作于典型的反激電路拓撲中,
構成簡潔的AC/DC轉換器,IC內部啟動電路被設計成一種獨特的電流吸入方式,
可利用功率開關管的本身放大作用完成啟動(開關管Ic對Ib的放大),
這顯著地降低了啟動電阻的功率消耗,而在輸出功率較小時,
IC將自動降低工作頻率,從而實現了極低的待機功耗,VCC達到10V時,
芯片內部會啟動過壓保護,限制輸出電壓上升可防止光耦或反饋電路
損壞引起的輸出電壓過高,IC內部還提供了完善的防過載,防飽和功能,
可實時防范過載、變壓器飽和、輸出短路等異常狀況,提高了電源的可靠性。
IC內部還集成了帶有遲滯的溫度保護功能,在芯片過熱時關斷輸出。
電流限制可由外部器件Rs設定。
ME8115典型應用電路圖:
產品指數:內置700V高壓功率開關管
內置高壓啟動電流源,快速啟動
內置能效處理控制,待機低于0.1W
內置過壓欠壓與短路保護功能
內置過載與過溫保護功能
精確溫度補償,精確逐周期電流控制
低啟動電流和低工作電流
自適應頻率回轉設計,EMI干擾小
高轉換效率,滿足能源之星2.0要求
寬壓輸出功率12W(ME8115B 是18W),峰值輸出功率15W(ME8115B 是20W)
高壓輸出功率15W(ME8115B 是20W),峰值輸出18W(ME8115B 是22W)
外圍元器件少,整機成本低
應用領域:電源適配器
便攜式設備充電電源
DVD/DVB電源
電池充電器
ATX待機電源
封裝形式:
8-pin DIP8
7-pin DIP7(B)
ME8115D8G 12W以內;封裝形式:DIP8
ME8115D7G 12W以內;封裝形式:DIP7(B)
ME8115BD7G 18W以內;封裝形式:DIP7(B)
ME8115BD8G 18W以內;封裝形式:DIP8




