DC/DC降壓恒流恒壓芯片
當前位置:網站首頁> 產品中心 > 電源管理類 > DC/DC電源管理芯片 > DC/DC降壓恒流恒壓芯片 >OC5801寬電壓輸入DC-DC降壓型恒壓恒流控制器
來源:深圳晶立弘泰 作者:深圳晶立弘泰 發布時間:2016-07-06 19:02:02
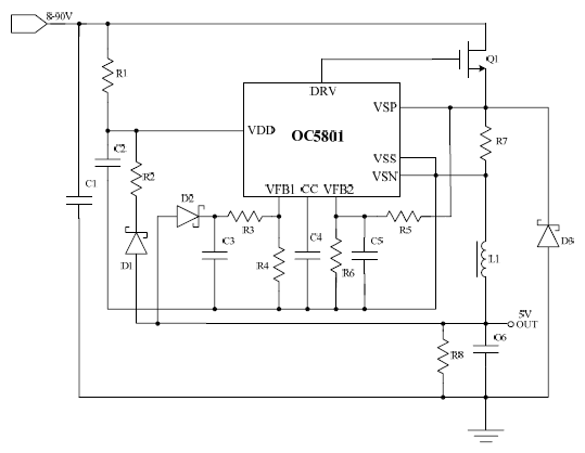
OC5801是一款支持寬電壓輸入的開關降壓型DC-DC控制器,
最高輸入電壓可超過100V。
OC5801具有高效率、低紋波、優異的母線電壓調整率和負載調整率。
支持大電流輸出,例如輸出電流5V/3A,12V/2A。
OC5801同時支持輸出恒壓和輸出恒流功能。
通過設置CS 電阻可設置輸出恒流值。
通過設置FB1 的分壓電阻可設置輸出恒壓值,輸出電壓范圍從5V 到30V。
OC5801采用固定頻率的PWM 控制方式,
典型開關頻率為160KHz。輕載時會自動降低開關頻率以獲得高的轉換效率。
OC5801內部集成軟啟動以及過溫保護電路,
輸出短路保護,限流保護等功能,
提高系統可靠性。
OC5801采用SOP8 封裝。
產品指數:
寬輸入電壓范圍:8V~100V
輸出電壓從5V 到30V 可調
支持輸出恒流
支持輸出12V/2A
高效率:可高達93%
工作頻率:160KHz
內置過溫保護
內置軟啟動
內置輸出短路保護
應用領域:
車充、電池充電
恒壓源
電動汽車車充、電動自行車車充、電瓶車車充
最高輸入電壓可超過100V。
OC5801具有高效率、低紋波、優異的母線電壓調整率和負載調整率。
支持大電流輸出,例如輸出電流5V/3A,12V/2A。
OC5801同時支持輸出恒壓和輸出恒流功能。
通過設置CS 電阻可設置輸出恒流值。
通過設置FB1 的分壓電阻可設置輸出恒壓值,輸出電壓范圍從5V 到30V。
OC5801采用固定頻率的PWM 控制方式,
典型開關頻率為160KHz。輕載時會自動降低開關頻率以獲得高的轉換效率。
OC5801內部集成軟啟動以及過溫保護電路,
輸出短路保護,限流保護等功能,
提高系統可靠性。
OC5801采用SOP8 封裝。
產品指數:寬輸入電壓范圍:8V~100V
輸出電壓從5V 到30V 可調
支持輸出恒流
支持輸出12V/2A
高效率:可高達93%
工作頻率:160KHz
內置過溫保護
內置軟啟動
內置輸出短路保護
應用領域:車充、電池充電
恒壓源
電動汽車車充、電動自行車車充、電瓶車車充
扭扭車充電器、卡車充電器
OC5801 寬電壓輸入DC-DC降壓恒壓恒流應用原理圖:


