原邊反饋
當前位置:網站首頁> 產品中心 > 電源管理類 > AC/DC電源管理芯片 > 原邊反饋 >ME8327B 六級能效10W原邊反饋恒壓恒流控制器
來源:深圳晶立弘泰 作者:深圳晶立弘泰 發布時間:2016-07-14 00:51:50
產品描述:ME8327B 是一款滿足六級能效標準原邊反饋準諧振
模式的小功率AC/DC 電源控制芯片。內部集成了
650V,2A 的高壓功率MOS 管,最大功率10W,用于充
電器,適配器和LED 驅動領域。實現±5%的恒壓恒流精
度和小于100mW 的待機功耗。在恒壓模式下內置了線電
壓補償功能。采用準諧振控制,實現高效率和良好的EMI
性能,滿足六級能效標準要求。
該芯片集成了諸多保護功能,包括:VDD 欠壓保護
(UVLO),VDD 過壓保護,軟啟動,逐周期過流保護,所
有管腳浮空保護,內置前沿消隱,VDD 電壓鉗位保護,
過溫保護,等等。
產品指數:
效率滿足六級能效要求
原邊反饋(PSR)準諧振(QR)控制技術實現高效率,無需光耦和TL431
±5%恒壓恒流精度
待機功耗小于100mW
內置650V高壓MOSFET功率管
最大功率10W
恒壓模式下內置線壓降補償(Cable drop compensation)
內置軟啟動
所有管腳浮空保護
輸出過壓保護
逐周期電流限制
內置前沿消隱(Leading edge blanking)
VDD欠壓保護(UVLO),過壓保護及鉗位
過溫保護
應用領域:
充電器
適配器
LED照明
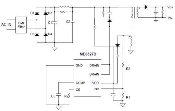
ME8327B典型應用圖:

5V1A充電器系統應用圖
ME8327B 芯片腳位圖:

模式的小功率AC/DC 電源控制芯片。內部集成了
650V,2A 的高壓功率MOS 管,最大功率10W,用于充
電器,適配器和LED 驅動領域。實現±5%的恒壓恒流精
度和小于100mW 的待機功耗。在恒壓模式下內置了線電
壓補償功能。采用準諧振控制,實現高效率和良好的EMI
性能,滿足六級能效標準要求。
該芯片集成了諸多保護功能,包括:VDD 欠壓保護
(UVLO),VDD 過壓保護,軟啟動,逐周期過流保護,所
有管腳浮空保護,內置前沿消隱,VDD 電壓鉗位保護,
過溫保護,等等。
產品指數:效率滿足六級能效要求
原邊反饋(PSR)準諧振(QR)控制技術實現高效率,無需光耦和TL431
±5%恒壓恒流精度
待機功耗小于100mW
內置650V高壓MOSFET功率管
最大功率10W
恒壓模式下內置線壓降補償(Cable drop compensation)
內置軟啟動
所有管腳浮空保護
輸出過壓保護
逐周期電流限制
內置前沿消隱(Leading edge blanking)
VDD欠壓保護(UVLO),過壓保護及鉗位
過溫保護
應用領域:充電器
適配器
LED照明
ME8327B典型應用圖:

5V1A充電器系統應用圖
ME8327B 芯片腳位圖:



