如何使用太陽能電池為 Raspberry Pi 3 供電
發布時間:2023-03-31 16:13:57
最新 Raspberry Pi 3 等低成本單板計算機在監視和控制應用的無頭嵌入式設計中使用越來越普遍。 使用高級語言開發可在 Linux 發行版上運行的應用程序并在開發板上集成無線連接,這樣為開發和提供創新應用程序開辟了新的方式。
雖然主流的 5V 手機充電器可相對輕松地為此類開發板供電,但使用從環境中收集的能量也日益受到關注。 這能為系統設計者提供更大的靈活性,可將開發板置于不便通過電源線供電的位置。 這些開發板在沒有外部電源的情況下,將無法使用充電電池,但這一電源要求的問題可通過太陽能電池解決。
用太陽能電池為嵌入式單板計算機供電,這對于無需屏幕的系統而言越來越可行。 隨著開發板上的器件功耗下降、太陽能電池和電源管理芯片的效率有所提高,現可使用太陽能電池直接為開發板供電,并為電池子系統進行涓流充電。 這使得電池能為單板計算機和通信鏈路充電數月或長達數年。
Raspberry Pi 推出的 Raspberry Pi 3 正是此趨勢的關鍵部分,它將 Wi-Fi 和藍牙功能集成于搭載 1.2 GHz 四核 ARM® Cortex®-A53 處理器的開發板上。 這避免了通過 USB 端口使用無線適配器的較高功耗。 該開發板指定的最大工作電流為 2.4 A,可支持 USB 端口的外設。
開發板在待機模式時功耗為 31mA,在處理器和存儲器負載下功耗則上升至 580 mA。 另一種電流負載為 SMSCLAN9514 USB 控制器,其在掛起模式時消耗 74 mA。 以太網連接的 594 mA 則不大可能相關,因為可通過以太網電纜進行供電。

圖 1: Raspberry Pi 推出的 Raspberry Pi 3 開發板集成了無線連接。
無線連接的功耗取決于所設定的占空比,應將其設定在主板之后啟動,以避免過高的峰值電流需求。
這確定了約 700 mA 到 900 mA 的啟動功率要求以及約 150 mA 的空閑功率(需從能量收集源獲得)。
所需功率可由一系列太陽能板提供,如 MikroElektronika 的 MIKROE-651。 這些太陽能板在 100mA 時提供 4 V 輸出,允許多達九塊尺寸為 70 × 65 mm 的太陽能板并行提供啟動電流。 或者,Panasonic 的 150 x 37mm AM-5902 也可提供最高 60 mA 的電流,需要三塊太陽能板維持空閑功率需求。

圖 2: Panasonic 的 AM-5902 太陽能板。
其中兩塊太陽能板將提供空閑功率,這表明需要一塊備用的充電電池和一個電源管理子系統。 這樣,在收集數據或將此數據發送至網關時,這些太陽能板就可用于為電池進行涓流充電,以支持開發板的峰值用電量。
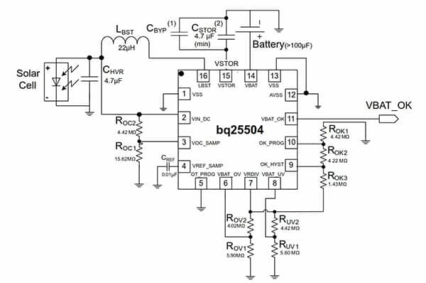
充電電池子系統可通過某些設備進行管理,例如 Texas Instruments 的 bq25504。 此設備用來為電池充電,并確保在太陽能電池供電下降時電池不會放電,同時還可管理能量收集裝置等波動源。
為了提供單板計算機所需的 5 V 電壓,可將兩塊太陽能板并聯,然后連接到一塊充電電池上,以提供所需電流。
除了電池之外,還需要一個開關模式升壓或降壓轉換器和電池充電器。 轉換器確保太陽能板產生的所有能量都可由電池獲取,它連接電感器和電源,允許電感器累積電流,進而在電感器中存儲能量。 在第二個周期中,電流路徑的變化使電感器將累積的能量傳輸給負載。 負載電壓可能高于或者低于電感器電源的電壓。

圖 3: bq25504 電源管理芯片與電池和太陽能板連接。
但是,如果將電感器直接連接到太陽能板則導致效率低下,所以還采用了電容器。 通過監控電容器中的電壓,開關模式轉換器可在太陽能板輸出達到峰值時激活。 當輸出電壓不足以開啟轉換器時,電容器也能從太陽能電池中獲取能量,進而收集并存儲所有能量。
這意味著當電容器有充足電量時,轉換器會以猝發模式工作,實現電池快速充電。 但由于無法指示下一次能量猝發的時間,所以很難結束快速充電。
一種方法是使用另一個比較器監控輸出電壓,當電壓達到最大值時禁用開關,而當電壓降至預定水平之下時啟用開關。
bq25504 旨在使用高效升壓轉換器和充電器來有效地獲取和管理太陽能電池的輸出。 該器件通過只需從太陽能電池獲取微瓦功率的 DC-DC 升壓轉換器/充電器啟動,之后就可開始工作并有效提取電能。
在圖 3 所展示的典型電路中,太陽能板與 bq25504 和電池子系統相連,收集電流為開發板供電。 bq25504 使用電池監控輸出,可以連接到 Raspberry Pi 3 開發板的通用 IO 管腳。 bq25504 安裝在圖 4 所示的評估板上,用來提供太陽能電池和電池之間的鏈路。
當升壓轉換器輸出 VSTOR 達到 1.8 V,可為轉換器供電時,主升壓轉換器就能更有效地從太陽能電池獲取電能。 它在低至 330 mV 的 VIN_DC 典型值時啟動,當 VSTOR 達到 1.8 V,可繼續收集能量直至 VIN_DC 降至約 120 mV。 集成 PFM 降壓轉換器也由 VSTOR 供電,如果輸入電量可用,則可自 VOUT 引腳提供高達 100 mA 的電流。

圖 4: bq25504 評估板可用于通過太陽能電池為 Raspberry Pi 3 開發板供電。
轉換器中的一個關鍵元素在于跟蹤太陽能電池的最大功率點 (MPP)。 此 MPP 會隨著太陽能板上的光量和溫度發生變化,并實施一種可編程的最大功率點跟蹤 (MPPT) 采樣網絡,以優化通向設備的電能傳輸。 通過禁用升壓轉換器 256 ms,bq25504 每 16 秒對開路輸入電壓進行定期采樣,并在 VREF_SAMP 的外部基準電容器 (C2) 上存儲 OC 電壓的已編程 MPP 比。 通常,當太陽能電池負載約 80% 的輸出電壓時,電池會處于其 MPP,而當電池低于用戶已編程的最大電壓 (VBAT_OV) 時,升壓充電器會為太陽能電池施加負載直至 VIN_DC 達到 MPP 電壓。 此后,升壓充電器會調節轉換器的輸入電壓直至輸出達到 VBAT_OV,確保將最大電量傳輸到電池。 這些電量將用于提供開發板所需的功率。
結論
要將 Raspberry Pi 3 等集成了無線連接的 5 V 單板計算機連接到太陽能電池,需要使用中間電池和電源管理子系統來提供所需的穩定電流。 使用 bq25504 等器件能提供最大功率點跟蹤,確保優化電池充電并提供一個返回開發板的控制線路。 由此,開發板可在電源不可用的區域使用,而且仍能將數據返回至網絡中。
下一篇:低功耗藍牙設計 101

