升壓恒流芯片
當前位置:網站首頁> 產品中心 > DC-DC恒流電源管理芯片 > 升壓恒流芯片 >OC6700內置_MOS直流升壓_LED恒流驅動器
來源:深圳晶立弘泰 作者:深圳晶立弘泰 發布時間:2016-07-05 15:32:21
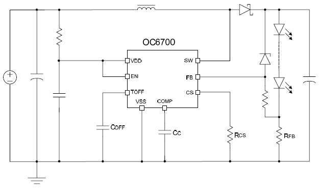
OC6700典型應用電路圖:
產品描述:OC6700 是一款內置60V 功率MOS高效率、
高精度的升壓型大功率LED 恒流驅動芯片。
OC6700 采用固定關斷時間的控制方式,
關斷時間可通過外部電容進行調節,
工作頻率可根據用戶要求而改變。
OC6700 通過調節外置的電流采樣電阻,
能控制高亮度LED 燈的驅動電流,
使LED 燈亮度達到預期恒定亮度。
在EN 端加PWM 信號,還可以進行LED 燈調光。
OC6700 內部集成了VDD 穩壓管,
軟啟動以及過溫保護電路,減少外圍元件并提高系統可靠性。
OC6700 采用ESOP8 封裝。散熱片內置接SW 腳。
產品指數:
寬輸入電壓范圍:3.6V~60V
電流:可達1A
內置60V 功率MOS
高效率:可高達95%
最大工作頻率:1MHz
FB 電流采樣電壓:250mV
芯片供電欠壓保護:3.2V
關斷時間可調
智能過溫保護
軟啟動
內置VDD 穩壓管
應用領域:
LED燈杯
電池供電的LED燈串
平板顯示LED背光
大功率LED照明
高精度的升壓型大功率LED 恒流驅動芯片。
OC6700 采用固定關斷時間的控制方式,
關斷時間可通過外部電容進行調節,
工作頻率可根據用戶要求而改變。
OC6700 通過調節外置的電流采樣電阻,
能控制高亮度LED 燈的驅動電流,
使LED 燈亮度達到預期恒定亮度。
在EN 端加PWM 信號,還可以進行LED 燈調光。
OC6700 內部集成了VDD 穩壓管,
軟啟動以及過溫保護電路,減少外圍元件并提高系統可靠性。
OC6700 采用ESOP8 封裝。散熱片內置接SW 腳。
產品指數:寬輸入電壓范圍:3.6V~60V
電流:可達1A
內置60V 功率MOS
高效率:可高達95%
最大工作頻率:1MHz
FB 電流采樣電壓:250mV
芯片供電欠壓保護:3.2V
關斷時間可調
智能過溫保護
軟啟動
內置VDD 穩壓管
應用領域:LED燈杯
電池供電的LED燈串
平板顯示LED背光
大功率LED照明
產品技術資料下載OC6700.PDF

