降壓恒流芯片
當前位置:網站首頁> 產品中心 > DC-DC恒流電源管理芯片 > 降壓恒流芯片 >LN2543恒流LED 驅動芯片
來源:深圳晶立弘泰 作者:深圳晶立弘泰 發布時間:2016-06-29 23:47:15
產品描述:LN2543 是一款外圍電路簡單,固定關斷時間模式,
適用于85Vac~265Vac全電壓范圍、直流8V-450V內的非隔離式恒流LED 驅動芯片。
LN2543 采用SOT23-6 封裝。
適用于85Vac~265Vac全電壓范圍、直流8V-450V內的非隔離式恒流LED 驅動芯片。
LN2543 采用SOT23-6 封裝。
應用領域:直流或交流輸入LED驅動器
RGB 背光LED 驅動
LED電動自行車照明
LED汽車照明等
RGB 背光LED 驅動
LED電動自行車照明
LED汽車照明等
產品指數:寬輸入電壓范圍:8V~450V
高效率:可達92%
輸出電流范圍:20mA~1A
固定關斷時間可調
峰值電流采樣電壓:0.5V
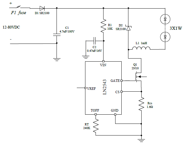
基于LN2543的直流高壓輸入恒流驅動方案:
方案基本特性:
極少的外圍器件
較小的紋波電流
輸入電壓范圍:12VDC-80VDC
占空比最高可達百分之百
開路保護、短路保護、過溫保護

注:該應用輸入為12VDC-80VDC,輸出10.5V/300mA。
高效率:可達92%
輸出電流范圍:20mA~1A
固定關斷時間可調
峰值電流采樣電壓:0.5V
基于LN2543的直流高壓輸入恒流驅動方案:方案基本特性:
極少的外圍器件
較小的紋波電流
輸入電壓范圍:12VDC-80VDC
占空比最高可達百分之百
開路保護、短路保護、過溫保護

注:該應用輸入為12VDC-80VDC,輸出10.5V/300mA。


