降壓恒流芯片
當前位置:網站首頁> 產品中心 > DC-DC恒流電源管理芯片 > 降壓恒流芯片 >LN2553 三功能(100%-25%-爆閃)降壓型LED恒流驅動芯片
來源:深圳晶立弘泰 作者:深圳晶立弘泰 發布時間:2016-07-14 21:16:44
產品描述:LN2553 是一款集成了三功能的開關降壓型LED恒流驅動器。
通過電源的接通與關斷可實現功能之間的切換:
全亮(100%)--暗亮(25%)--爆閃。
通過電源的接通與關斷可實現功能之間的切換:
全亮(100%)--暗亮(25%)--爆閃。
LN2553采用固定關斷時間的控制方式,
關斷時間可通過外部電容進行調節,
因此工作頻率可根據用戶要求而設置。
關斷時間可通過外部電容進行調節,
因此工作頻率可根據用戶要求而設置。
LN2553通過一個外接電阻來設置LED的輸出電流。
LN2553內部還集成了VDD穩壓管,過溫保護電路,
短路保護電路等。減少外圍元件并提高了系統可靠性。
短路保護電路等。減少外圍元件并提高了系統可靠性。
LN2553采用SOT23-6封裝。
產品指數:
內置三功能:100%-25%-爆閃
電流:可達5A
寬輸入電壓范圍:3.6V~100V
高效率:可高達 90%
芯片供電欠壓保護:3.2V(遲滯0.5V)
峰值電流采樣電壓:250mV
關斷時間可調
內置過溫調節
內置 VDD 穩壓管
應用領域:
LED 手電筒
自行車燈、電動車燈
大功率 LED 照明
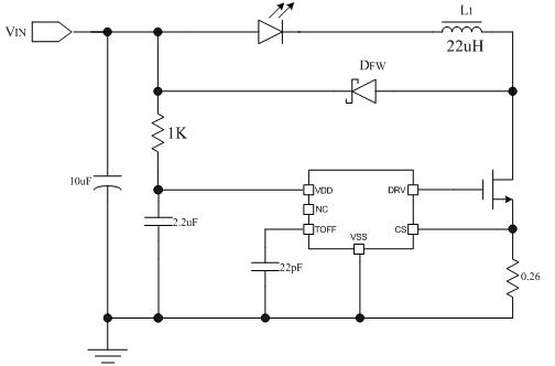
LN2553 LED車燈(12V-80V)典型應用線路圖:

LN2553 LED手電筒典型應用電路圖(兩節鋰電輸入)

LN2553 封裝及管腳分配:

管腳描述:
產品指數:內置三功能:100%-25%-爆閃
電流:可達5A
寬輸入電壓范圍:3.6V~100V
高效率:可高達 90%
芯片供電欠壓保護:3.2V(遲滯0.5V)
峰值電流采樣電壓:250mV
關斷時間可調
內置過溫調節
內置 VDD 穩壓管
應用領域:LED 手電筒
自行車燈、電動車燈
大功率 LED 照明
LN2553 LED車燈(12V-80V)典型應用線路圖:
LN2553 LED手電筒典型應用電路圖(兩節鋰電輸入)
LN2553 封裝及管腳分配:
管腳描述:



