低功耗,低紋波
輸出線損電壓補償
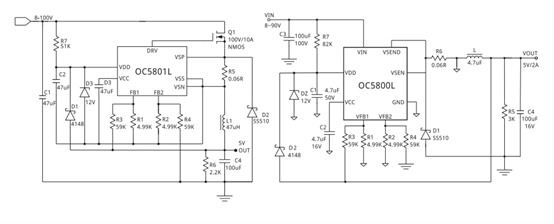
寬輸入電壓范圍:8V~150V
輸出電壓從4.2V到30V可調
支持輸出恒壓恒流
支持輸出12V/10A,5V/5A
高效率:可高達 96%
工作頻率:140KHz
低待機功耗
內置過溫保護
內置軟啟動
內置輸出短路保護
輕載效率高


| 型號 | 封裝 | 輸入電壓范圍 | 輸出電壓范圍 | 輸出電流范圍 | 輸出功率范圍 | 驅動方式 | 效率 | 工作模式/頻率 | 工作架構 | 靜態電流 |
| OC5801L | SOP8 | 8-150V | ≤Vi-4V | ≤10A | 120W | 外置MOS | 最大96% | 固定頻率140K | 浮地架構 | 低至700uA |
| OC5806L | ESOP8 | 8-150V | ≤Vi-4V | ≤1.5A | 15W | 內置MOS | 最大95% | 固定頻率140K | 浮地架構 | 低至700uA |
| OC5800L | ESOP8 | 8-100V | ≤Vi-4V | ≤2A | 20W | 內置MOS | 最大95% | 固定頻率140K | 浮地架構 | 低至700uA |
| OC5802L | ESOP8 | 5-60V | ≤Vi-4V | ≤3A | 25W | 內置MOS | 最大95% | 固定頻率140K | 浮地架構 | 低至700uA |
| OC5808L | ESOP8 | 8-100V | ≤Vi-4V | ≤1.5A | 15W | 內置MOS | 最大95% | 固定頻率140K | 浮地架構 | 低至700uA |
關注官方微信公眾號
了解更多小知識
電話:0755-84669996 傳真:0755-83656646 E-mail:admin@chipli.cn 地址:深圳市福田區華強北佳和大廈B座702
深圳市晶立弘泰電子科技有限公司版權所有 銷售服務|銷售聯系|網站地圖| LED恒流驅動芯片 | 粵ICP備14021468號-2